国内会计师事务所IT审计现状报告及网上调查
IT审计能力是信息化程度高的行业公司选择审计机构的重要因素,也是会计师事务所专业形象的体现。
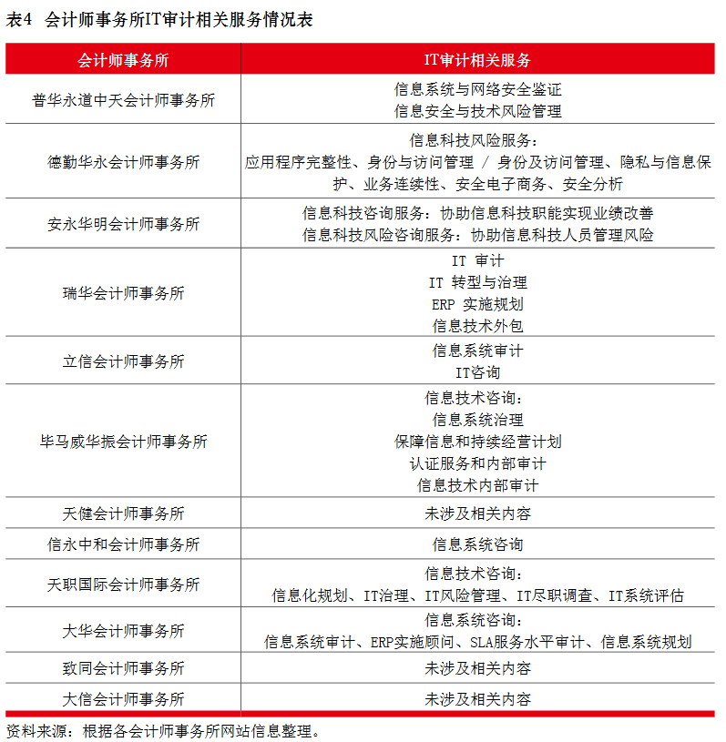
随着信息系统审计(IT审计)的发展,国际大型会计师事务所都对外提供第三方IT审计服务,部分国内事务所也开始提供IT审计服务,同时出现了专业提供IT审计服务的公司。
从上表可以看出,国际大型会计师事务所更加注重信息系统审计领域,而国内会计师事务所还有待拓展。
IT审计相关服务目前还不是国内会计师事务所的主营业务,更多的是为大型审计项目中信息系统相关环节提供技术上的支持,会参考(ISACA)制定的《信息系统审计准则体系》与《信息系统和技术控制目标》(COBIT)来进行信息系统审计。比较普遍的是测试被审计单位的一般控制(ITGC)和应用控制(ITAC)是否有效,或是通过系统帮助来完成大规模抽样审计等。国际大型会计师事务所设有专门的信息系统审计部门,如普华永道的RCS、德勤的ERS、安永的TSRS、和毕马威的IRM,会招聘持有CISA等证书的IT专业人才,并且会组织相关IT审计的研讨会等。
由于IT审计业务较少产生直接收益,国内会计师事务所较少招聘IT审计师或者相关人才,导致在面对信息化程度非常高的行业,尤其是金融行业的审计业务时,专业胜任能力略显不足。而且国内目前还没有完善的信息系统审计标准和规范,导致相关审计业务资源流向国际大型会计师事务所。而国内会计师事务所因为流失此类客户,导致对IT审计师的需求变小,更加不愿意花大代价聘请人才,形成恶性循环。
这种情况使国际会计师事务所与国内会计师事务所在信息系统审计方面差距变大,最终导致国际会计师事务所在某些信息化程度较高的行业,尤其是金融行业形成垄断的趋势,进而采取差异化收费策略,增加这类客户的审计收费(见下表)。
原文转自《中国注册会计师报》
51TEST
19-03-29 22:18
致同没有IT审计???
科创板审计
18-12-04 14:05
真正的IT审计高手首先要是IT高手,事务所薪资水平招不到、养不起,所以以后的发展趋势应该是专业的人做专业的事,有专业的IT审计机构来做。
wangcheng
18-12-04 06:08
致同会计师事务所也从事IT审计业务。
wangcheng
18-12-04 06:07
天健会计师事务所也从事IT审计业务。
国内会计师事务所IT审计现状报告及网上调查
IT审计学院
会员积分:570
IT审计能力是信息化程度高的行业公司选择审计机构的重要因素,也是会计师事务所专业形象的体现。
随着信息系统审计(IT审计)的发展,国际大型会计师事务所都对外提供第三方IT审计服务,部分国内事务所也开始提供IT审计服务,同时出现了专业提供IT审计服务的公司。
从上表可以看出,国际大型会计师事务所更加注重信息系统审计领域,而国内会计师事务所还有待拓展。
IT审计相关服务目前还不是国内会计师事务所的主营业务,更多的是为大型审计项目中信息系统相关环节提供技术上的支持,会参考(ISACA)制定的《信息系统审计准则体系》与《信息系统和技术控制目标》(COBIT)来进行信息系统审计。比较普遍的是测试被审计单位的一般控制(ITGC)和应用控制(ITAC)是否有效,或是通过系统帮助来完成大规模抽样审计等。国际大型会计师事务所设有专门的信息系统审计部门,如普华永道的RCS、德勤的ERS、安永的TSRS、和毕马威的IRM,会招聘持有CISA等证书的IT专业人才,并且会组织相关IT审计的研讨会等。
由于IT审计业务较少产生直接收益,国内会计师事务所较少招聘IT审计师或者相关人才,导致在面对信息化程度非常高的行业,尤其是金融行业的审计业务时,专业胜任能力略显不足。而且国内目前还没有完善的信息系统审计标准和规范,导致相关审计业务资源流向国际大型会计师事务所。而国内会计师事务所因为流失此类客户,导致对IT审计师的需求变小,更加不愿意花大代价聘请人才,形成恶性循环。
这种情况使国际会计师事务所与国内会计师事务所在信息系统审计方面差距变大,最终导致国际会计师事务所在某些信息化程度较高的行业,尤其是金融行业形成垄断的趋势,进而采取差异化收费策略,增加这类客户的审计收费(见下表)。
原文转自《中国注册会计师报》
http://www.cicpa.org.cn/mag2018/201811/index.html

18-12-03 22:12

14109

4
回复
致同没有IT审计???
19-03-29 22:18
真正的IT审计高手首先要是IT高手,事务所薪资水平招不到、养不起,所以以后的发展趋势应该是专业的人做专业的事,有专业的IT审计机构来做。
18-12-04 14:05
致同会计师事务所也从事IT审计业务。
18-12-04 06:08
天健会计师事务所也从事IT审计业务。
18-12-04 06:07