通知 | 即日起报名CISA认证,速领ISACA定制限量版书包和防晒服
CISA作为信息系统管理与安全首选认证,一直名列“薪资最高证书之列”,是全球最受追捧证书之一,被誉为国内IT审计行业的“上岗证”,是IT审计师必备证书,也是会计及IT走向高薪的捷径。
中国获得CISA认证的审计师分布在银行、证券、政府、高端制造业、信息服务业、软件供应商、大型国有企业和上市公司等,越来越受到国内各大企事业单位认可。
近日,ISACA官方定制限量版书包和防晒服,倾情回馈广大学员。即日起,报名CISA认证即可领取定制限量版书包和防晒服,名额有限先报先得!

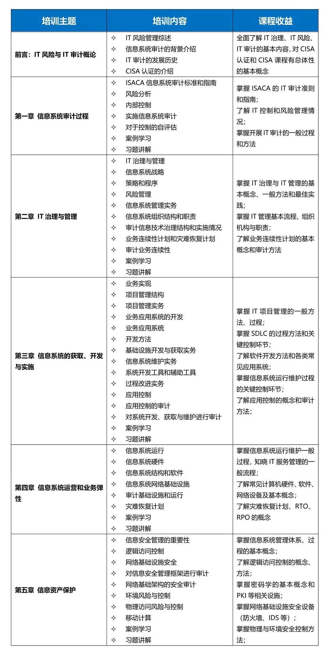
哪些人需要CISA证书? 为什么要考CISA证书? 谷安CISA培训大纲 谷安CISA培训优势
通知 | 即日起报名CISA认证,速领ISACA定制限量版书包和防晒服
游客
会员积分:201900
CISA作为信息系统管理与安全首选认证,一直名列“薪资最高证书之列”,是全球最受追捧证书之一,被誉为国内IT审计行业的“上岗证”,是IT审计师必备证书,也是会计及IT走向高薪的捷径。
中国获得CISA认证的审计师分布在银行、证券、政府、高端制造业、信息服务业、软件供应商、大型国有企业和上市公司等,越来越受到国内各大企事业单位认可。
近日,ISACA官方定制限量版书包和防晒服,倾情回馈广大学员。即日起,报名CISA认证即可领取定制限量版书包和防晒服,名额有限先报先得!

哪些人需要CISA证书? 为什么要考CISA证书? 谷安CISA培训大纲 谷安CISA培训优势

21-05-21 19:01

2189

0
回复
暂无评论